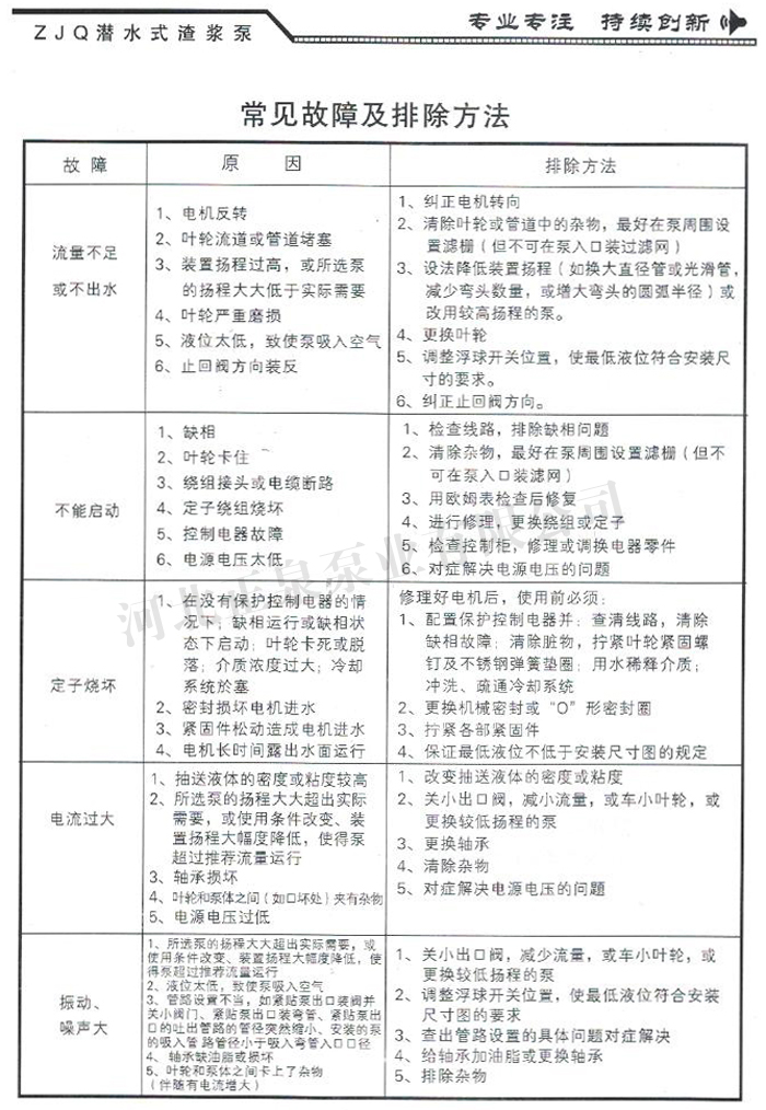
潛水吸沙泵簡介:
ZJQ型潛水渣漿泵是電機與水泵同軸一體潛入介質中工作的水利機械,該產品選材精良、結構先進、過流通道寬闊、排污能力強。適合于輸送含有沙石、煤渣、尾礦等固體顆粒的液體,主要用于冶金、礦山、火力發電廠等企業泥漿類液體的清除及輸送,是傳統潛水吸沙泵的理想替代產品。
根據各種惡虜的使用工礦,我公司研發生產工業水泵 工作效率高,電機采用機械密封,雙封保護,防止高壓水和雜質進入電機內艙。除主葉輪外,還設有攪拌葉輪,能將沉淀于水底的於渣攪拌成湍流后抽取出來。葉輪、攪拌葉輪等主要過流部件采用高耐磨材質制造,耐磨損、耐腐蝕、無堵塞、排污能力強,能有效地通過較大的固體顆粒。不受吸程限制,吸渣效率高,清淤更徹底。投資更低廉。無需配備輔助攪拌或噴擊裝置,操作更簡便。電機潛入水下,無需建設復雜的地面保護和固定裝置,管理更便易。攪拌葉輪直接接觸沉積面,通過下潛深度控制濃度,因設備直接潛入水下工作,無噪音及震動,現場更簡單清潔。

潛水吸沙泵 選型注意事項:
1、電源為50Hz、380V三相交流電源。
2、介質的最高溫度不得高于40℃,介質中不含易燃易爆性氣體。
3、介質中固體顆粒的最大體積濃度為30%,最大介質密度為1.2kg/L。
4、機組最大潛水深度一般不大于20米,最小潛水深度以淹沒電機為準。
5、機組在介質中以立式工作為好,運行方式為連續運轉。
注:當現場條件不符合上述規定時,請在訂貨時說明,可根據要求定制。
ZJQ型潛水渣漿泵為水泵與電機同軸一體,工作時通過電機軸帶動水泵葉輪旋轉,將能量傳遞給漿體介質,使之產生一定的流速,帶動固體物流動,實現漿體的輸送。
其主要特點如下:
1、整機為干式電機下泵式結構。電機采用機械密封保護,能有效地防止高壓水和雜質進入電機內腔。
2、除主葉輪外,還設有攪拌葉輪,能將沉淀于水底的淤渣攪拌成湍流后抽取出來。
3、葉輪、攪拌葉輪等主要過流部件采用高耐磨材質制造,耐磨損、耐腐蝕、無堵塞、排污能力強,能有效地通過較大的固體顆粒。
4、不受吸程限制,吸渣效率高,清淤更徹底。
5、無需配備輔助真空泵,投資更低廉。
6、無需配備輔助攪拌或噴擊裝置,操作更簡便。
7、電機潛入水下,無需建設復雜的地面保護和固定裝置,管理更便易。
8、攪拌葉輪直接接觸沉積面,通過下潛深度控制濃度,因而濃度控制更自如。
9、設備直接潛入水下工作,無噪音及震動,現場更整潔。
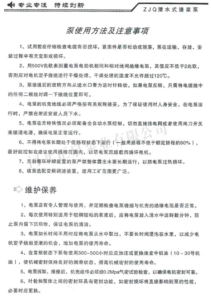
1、安裝前的檢查及注意事項:
1,運行環境應符合使用條件的規定。
2,實際流量、揚程應與性能曲線相吻合,最佳流量范圍為額定流量的80%~120%之間;流量超過額定流量的120%有可能導致機組嚴重損壞。
3,檢查機組的裝配質量是否良好,緊固件有無松動現象,電纜有無破損,電源及電器設備是否可靠。
4,檢查電源電壓、頻率是否和銘牌要求相符;檢查啟動、控制、保護設施是否起被完好。
5,檢查油室中的油量是否適中;機組在立式位置時油位應到注油口,否則應諸如汽輪機油至適量。
6,帶冷卻罩的潛水渣漿泵開機時必須確保持續注入清潔冷水,并確保排水口暢通,冷卻水從冷卻裝置下端一側流入,從另一側上端流出。
7,用500V兆歐表測量電機冷態絕緣電阻應不低于50ΜΩ。
8,注意事項:
機組正常運轉后,應隨時觀察電源電壓、工作電流、水泵流量及電泵振動是否正常。如發生下列情況之一應立即停機檢查:
A.工作電流超過額定電流。
B.額定揚程時,流量降低20%或泵間斷出水時。
C.電泵工作時,不帶冷卻裝置電泵的電機部分露出水面,或帶冷卻裝置電泵的蝸殼部分露出水面時。
D.電源電壓過高或過低時(高于400V或低于340V)。
E.電機絕緣電阻低于0.5ΜΩ時。
F.機組有明顯的振動和噪聲時。
